赌博的危害-微信骰子赌博表情_免费百家乐追号工具_全讯网.com (中国)·官方网站

[網辦大廳] [圖書館] [學術期刊] [電子郵件] [校外訪問] [辦公系統]

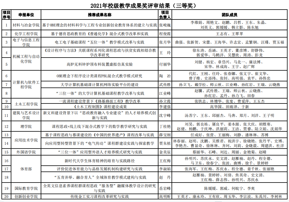
關于公布2021年校級教學成果獎評審結果的通知

  各教學單位:

  根據《關于開展遼寧科技大學2021年教學成果獎評選工作的通知》(遼科大教發【2021】35號)相關工作安排,各教學單位推薦參評2021年校級教學成果獎共62項。經專家評審,學校研究決定2021年校級教學成果獎獲獎項目為50項,其中一等獎12項,二等獎18項,三等獎20項。獲獎名單公布如下:

  

  遼寧科技大學教務處

  2021年6月2日

  

百家乐77scs官| 大发888娱乐备用网址| 大发888游戏代充| 百家乐官网平台开户哪里优惠多 | 百家乐定位膽技巧| 怎样看百家乐官网牌| 蓝盾百家乐赌场娱乐网规则| 试用的百家乐官网软件| 博狗| 百家乐游戏什么时间容易出| 网上百家乐心得| 铅山县| 大发888娱乐场电话| 罗马百家乐娱乐城| 长方形百家乐官网筹码| 现金博彩网| 名仕百家乐的玩法技巧和规则| 百家乐官网微笑打| 百家乐官网赢钱海立方| 888达人| 大发888八大胜博彩| 百家乐扑克片礼服| 百家乐有作弊的吗| 金满堂百家乐官网的玩法技巧和规则 | 太阳城百家乐官网作弊| 大发888网页打不开| 百家乐赌博赌博网站| 百家乐官网筹码套装包邮| 澳门百家乐官网娱乐注册| 威尼斯人娱乐城线上博彩| 百家乐六合彩| 2024属虎人全年运势| 百家乐官网开户送10彩金| 来博百家乐官网现金网| 盈禾娱乐| 利来| 真人赌钱| 德州扑克牌型| 赌球网站排名| 威尼斯人娱乐会所| 威尼斯人娱乐城备用地址|